| Autor | Thema |
|---|---|
|
Rolli
Grand Master of Rocketry Registriert seit: Sep 2000 Wohnort: Halberstadt Verein: AGM TRA#09555 L2, T2 Beiträge: 3076 Status: Offline |
Beitrag 7629132
[
Also, meine Meinung ist, dass der dicke fetter USB-Stecker großer Schit ist. Sorry, aber viel zu groß und unhandlich. Die Steckerleiste wie beim G2 oder Mini ist völlig ausreichend.
Ciao, Rolli |
|
Andreas B.
Grand Master of Rocketry Registriert seit: Nov 2002 Wohnort: Freistaat Sachsen Verein: AGM (P2,L2) TRA#9711 Beiträge: 5467 Status: Offline |
Beitrag 7629134
[
Zitat: na endlich... Super Andreas |
|
thomasm
Epoxy-Meister Registriert seit: Jun 2013 Wohnort: Mechernich Verein: AGM TRA Beiträge: 464 Status: Offline |
Beitrag 7629139
[
Welcher riesige USB Stecker?
Ich nehme mal an Louis verbaut USB micro Buchsen. |
|
Lschreyer
Grand Master of Rocketry Registriert seit: Nov 2006 Wohnort: Zeven Verein: AGM, L3 Beiträge: 2035 Status: Offline |
Beitrag 7629142
[
Jupp, mini usb aufrecht stehend, das Usb kabel passt dann von oben drauf, also im eingebauten Zustand, und nicht liegend wie bei allen anderen
Louis Always keep the pointy side up! |
|
thomasm
Epoxy-Meister Registriert seit: Jun 2013 Wohnort: Mechernich Verein: AGM TRA Beiträge: 464 Status: Offline |
Beitrag 7629143
[
Wäre nicht micro usb besser als mini usb? Die ganzen Handys haben doch jetzt micro USB.
Oder ist das zu instabil? |
|
Rolli
Grand Master of Rocketry Registriert seit: Sep 2000 Wohnort: Halberstadt Verein: AGM TRA#09555 L2, T2 Beiträge: 3076 Status: Offline |
Beitrag 7629152
[
Zitat: Ja, so ist gut. Ich hatte da was falsch verstanden. Sorry... |
|
Lschreyer
Grand Master of Rocketry Registriert seit: Nov 2006 Wohnort: Zeven Verein: AGM, L3 Beiträge: 2035 Status: Offline |
Beitrag 7629155
[
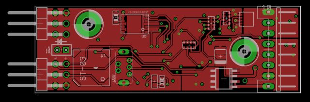
Hier ein Bildchen, was vorher 25mm breit war ist jetzt nur noch 20, der "große" passt also in ein 24er Röhrchen, da ist sogar noch Luft.
Die Bauteile wurden von 75 auf 30 reduziert bei gleichbleibender Funktion, bis auf die SD-Karte, die ist weg. Dafür sitzt eine Mini-USB-Buchse auf dem Board. Weniger Teile, weniger Ausfälle. Außerdem hat es jetzt einen Anschluss für eine externe LED :-) Und einen 8-Poligen Stecker, wo vorher 10 Pole waren. Der Elko ist auch weg, die Zündausgänge liefern ca. 1A Dauerstrom (2 Sekunden Zünddauer), wer mehr benötigt muss einen externen Zündakku oder Batterie anklemmen, das war vorher auch schon so. SN0 usw. können direkt bestromt werden. Kanal 3 kann theroretisch 40A schalten, aber das dürften die Leiterbahnen nicht aushalten :-) Ich muss da noch ein bisschen dran feilen, ein paar Dinge kann ich da sicher noch optimieren. Dann werde ich demnächst mal den ersten Prototypen aufbauen. Leider muss ich die Software ziemlich umschreiben, da ich jetzt einen anderen Controller einsetze, den Xmega128A4U, die neue Generation von Atmel. Da ist einiges anders, auch die USB-Funktionen muss ich da noch umsetzen. Louis Ach und wegen Micro-USB, da habe ich bisher noch keine stehende Buchse gefunden. Diese ist verfügbar, nur muss ich noch mit dem Platinenbauer verhandeln wie ich da 2 viereckige Löcher reinkriege. Geändert von Lschreyer am 13. Januar 2014 um 16:24 Always keep the pointy side up! |
|
Leo F.
Anzündhilfe Registriert seit: Mär 2010 Wohnort: Norddeutschland Verein: Beiträge: 40 Status: Offline |
Beitrag 7629161
[
Soo, ich melde mich nach längerer Abwesenheit auch mal wieder zurück...
![]() Seit den Weihnachtstagen ist ein kleines Modell im Bau: Openrocket- Simulation, ich habe, soweit möglich, die berechneten mit den gemessenen Gewichten überschrieben. Heckteil, bereits gespachtelt und geschliffen. Bei dem Körperrohr handelt es sich um das 24mm Pertinaxrohr aus dem rocket-onlineshop, welches im hinteren Teil auf 24,5mm aufgedreht wurde, um eventuell mal einen Z24 aufnehmen zu können. Die Flossen bestehen aus 2,5 mm Flugzeugsperrholz, beschichtet mit einer Lage 86er Glas, sind mit schönen dicken Fillets an das Körperrohr geklebt und darüber liegt noch einmal eine Lage 86er Glas "Tip to Tip" und nochmal eine über dem gesamten durch das Aufdrehen geschwächten Bereich. Der Kuppler, bestehend aus einer Lage Kohleschlauch und mehreren Lagen 300er Glasfaser darüber, passend gedreht Und letztendlich der Spant für die Fallschirmbefestigung, bestehend aus 2 Schichten 2,5 mm Flugzeugsperrholz und 1mm Alu, passt saugend in das Heckteil Nun, ich würde das Gerät gerne mit den neuen D9-7 Motoren fliegen, werden die das angepeilte Abfluggewicht von ca. 220 g noch schaffen? Außerdem plane ich, beim RJD '14 dabei zu sein, und dort, sofern sich ein "T2- Pate" findet, gerne mit einem Z24 fliegen. Dabei gibt es noch ein kleines Problem mit der Motorhalterung: (Braun ist das Körperrohr, gelb sind Sperrholzspanten, grau Metall, das GFK - Motorrohr ist grün, der Motor ist rot, und Klebenähte sind hellblau) Bei dieser Lösung würde der Z24 hinten etwa 10 mm überstehen, macht ihm das etwas aus ? Und zu guter Letzt, wie gestalte ich die Startführung ? Ich habe mir schonmal einen 4mm CFK- Stab besorgt, doch der kam mir viel zu weich vor. Und die Leitröhrchen, mit ein bisschen Übermaß am Besten, aber lieber ein etwas Längeres unten oder Eins am oberen und Eins am unteren Ende ? Fragen über Fragen.... Liebe Grüße Edit: Ich vergaß zu erwähnen, dass in den Kuppler noch ein kleiner Timer mit 2 Zündkanälen kommt, so kann man von Motorausstoß bis hin zu zweistufiger Bergung mit Backup alle Varianten ausprobieren. Alle GFK- Teile wurden übrigens bei 120°C 3h lang getempert, daher sollte auch ein Motor mit Metallhülse keine Probleme bereiten. Geändert von Leo F. am 13. Januar 2014 um 19:35 |
|
Oliver Arend
Administrator
Registriert seit: Aug 2000 Wohnort: Great Falls, VA, USA Verein: RMV/Solaris/AGM/TRA L1/TCV/MDRA/NOVAAR Beiträge: 8414 Status: Offline |
Beitrag 7629166
[
Der Z24 hat keine eigene Ausstoßladung, Du würdest mit diesem Aufbau den Fallschirm also bei Höchstgeschwindigkeit auswerfen.
Zur Startführung: Wenn Dir 4 mm Kohle zu "labbrig" ist, kannst Du auch eine 6 mm Führung vorsehen. Normalerweise wird ein Leitröhrchen auf Höhe des Schwerpunkts und eins am unteren Ende der Rakete befestigt. Du kannst aber auch sog. Rail buttons für eine Startschiene anbauen http://www.coastrocketry.com/Launch%20Lugs.htm Oliver |
|
Kabelmann
SP-Schnüffler Registriert seit: Sep 2005 Wohnort: im Norden, bei Lüneburg Verein: AGM e.V., TRA L2 Beiträge: 890 Status: Offline |
Beitrag 7629167
[
Hi Leo,
Überstand macht dem Motor nix, mußt Du nur irgendwie befestigen. Leitröhrchen (McDonald Strohhalm o.ä.) zwei Stücke a 2cm reichen völlig, eines am unteren Ende der Rakete, so 1-2cm vor Ende und das andere etwa auf Höhe des Massenschwerpunktes. Gruß Jan EDIT: Olli (welcher Olli?) war schneller. Geändert von Kabelmann am 13. Januar 2014 um 19:35 |




Super